Wednesday March 2026

হটলাইন

সেবা এবং ধাপ

নং শিরোনাম সেবার ধাপ কার্যকলাপ
  
গর্ভোত্তর সেবা দেখুন
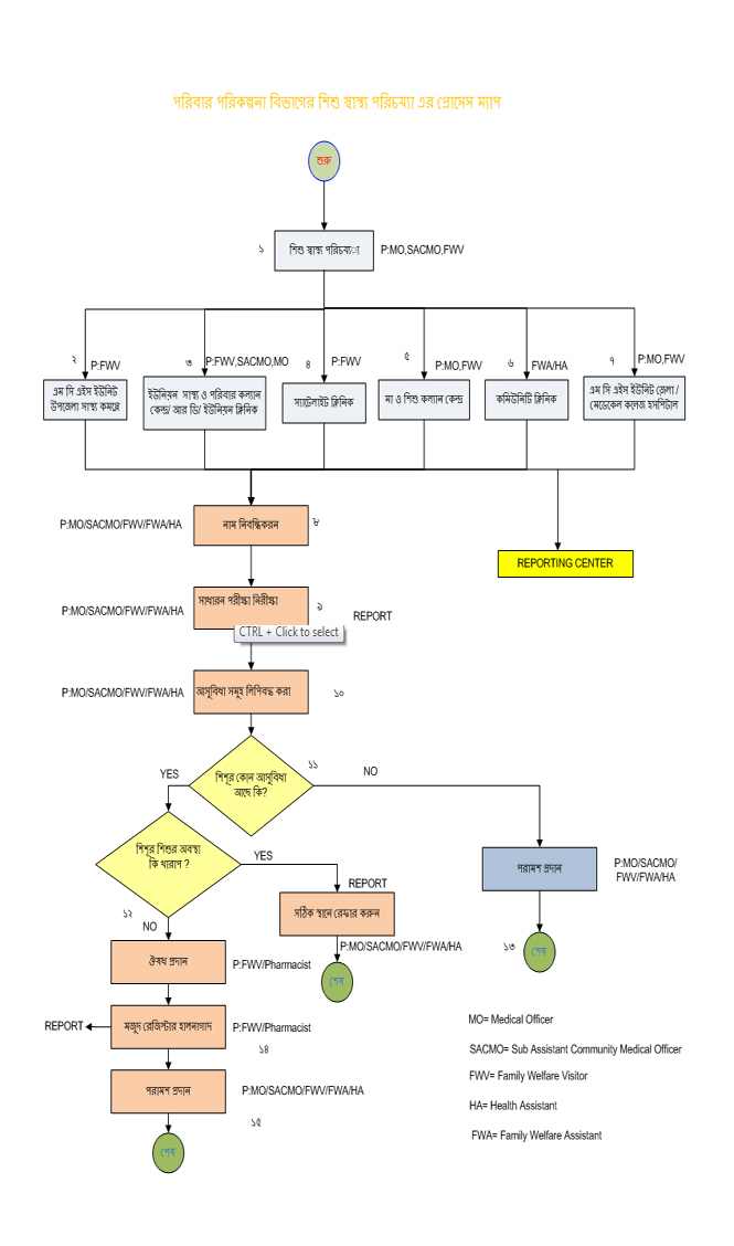
পরিবার পরিকল্পনার বিভাগের শিশু স্বাস্থ্য পরিচর্চা এর প্রসেস ম্যাপ দেখুন
পরিবার পরিকল্পনার বিভিন্ন পদ্ধতি বাছাইয়ের প্রসেস ম্যাপ দেখুন
জটিল ঝুকিপূর্ন গভবর্তী মাকে রেফার করা দেখুন
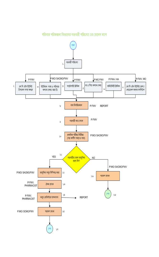
পরিবার পরিকল্পনা বিভাগের গর্ভবতী পরিচর্চা এর প্রসেস ম্যাপ দেখুন
দেখছেন ১ থেকে ৫ পর্যন্ত, মোট ৫ এন্ট্রি

এক্সেসিবিলিটি

স্ক্রিন রিডার ডাউনলোড করুন